A A A A Автор Тема: Что такое информация? Определение информации  (Прочитано 23494 раз)

0 Пользователей и 1 Гость просматривают эту тему.

Оффлайн astroeyer

  • *****
  • Сообщений: 1 192
  • Благодарностей: 14
    • Сообщения от astroeyer
Re: Что такое информация
« Ответ #60 : 29 Окт 2008 [07:20:09] »
Мне очевидно, что это чей-то замысел, гениально воплощённый в порыве вдохновения и желания познать себя, мир, вселенную.
Уважаемый, Aquarius, мне кажется, что мы уже поняли друг друга и повторяться нет больше смысла. Разница позиция мне ясна:
1. я на стороне того, что сознание определяет/обнаруживает информацию, благодаря различению "вещей"
2. вы - информация определила сознание, поэтому ваше объяснение Мира всегда будет исходить из позиции существования чужого замысла, который не в силах разгадать кто-либо.
"человек отличается от свиньи, в частности, тем, что иногда смотрит на звезды" (с) Амбарцумян

Parmion

  • Гость
Re: Что такое информация
« Ответ #61 : 29 Окт 2008 [07:24:40] »
Я отвечу на ваш вопрос, если вы ответите на мой: как я туда попаду?
Гуманитарий спёкся и занялся словоблудием. Печально, но типично для всех гуманитариев. И всё-таки. Если Вы, уважаемый, не знаете, как попадают в невесомость - прочтите учебник физики для 7 класса или хотя бы "Детскую Энциклопедию", откроете для себя много интересного и поучительного. Гравитация сама по себе нами не обнаруживается. Никак. Нет у человека ни встроенных гравиметров, ни гравитонных счетчиков, ни датчиков искривления пространства и т.д. Вывод о существовании гравитации мы делаем только на основании существования затрат энергии на её преодоление. Точно так же как и вывод о существовании (например) сильного взаимодействия нам не ангел с небес принёс - просто оценили люди энергию, необходимую для того, чтобы разорвать атомное ядро, и поняли, что пахнет жареным. Что ни гравитационным, ни электромагнитным взаимодействием такие энергозатраты не объяснишь.  

Оффлайн astroeyer

  • *****
  • Сообщений: 1 192
  • Благодарностей: 14
    • Сообщения от astroeyer
Re: Что такое информация
« Ответ #62 : 29 Окт 2008 [07:48:34] »
Главная причина наших с Вами разногласий, ув. astroyer, в следующих пунктах:1. Вы упорно продвигаете еретическую мысль, что Информация существует лишь в головах Хомо Сапиенсов. :Мне это конечно же не нравится, поэтому я заявляю (вслед за Учителями)- Информация существовала до образования материального мира, существует в любом материальном объекте, и в то же время Информация не принадлежит материальному миру.
В этом пункте мы с Вами кардинально расходимся, ибо Ваше атеистически-материалистическое мировоззрение отторгает самю идею существования чего бы то ни было, кроме Материи. Это Ваш бог, Ваш материалистический Идол и с этим вообще трудно что либо поделать :)
У меня сразу несколько замечаний:
"в головах Хомо Сапиенсов" - такой локализации я не делал, потому как мне не известно, как это называется/выглядят в головах других существ.
про учителей.  да, у нас разные учителя, мои мне говорили: смотри в корень, а не на следствие, зная как ты знаешь - ты знаешь и то, что это перед тобой.
материалистический Идол - не более хорош, чем идол идеалистический, гуманитарный,.. все это лишь модели и к реальности имеют косвенное отношение, отражающие лишь частную карту, если вы предлагаете новые модели - я только за, но мы должны договориться, что есть что и первое, что важно, то : как вы обнаруживаете свои знания, свое существование, т.к. метод влияет на результат.
"человек отличается от свиньи, в частности, тем, что иногда смотрит на звезды" (с) Амбарцумян

Оффлайн astroeyer

  • *****
  • Сообщений: 1 192
  • Благодарностей: 14
    • Сообщения от astroeyer
Re: Что такое информация
« Ответ #63 : 29 Окт 2008 [08:29:52] »
уважаемый, не знаете, как попадают в невесомость
Мне печально читать ваш пост, потому, что вы видите и читаете только себя.

Ваш вопрос, оторванный от контекста, не позволил мне дать вам ответ. Это следствие неоднозначности вашего вопроса, только так я могу объяснить.

Я знаю, как сегодня попадают в невесомость, но не знаю, как вы меня поместили в вашу невесомость, а так же не догадываюсь, на какое время и с какими набором, вам только известных, инструментов измерения вы поместили меня в невесомости.

Отвечать на вопрос не вижу смысла - вы сами ответили на свой вопрос. Ну, а разборки с Нъютоном и тем, что ему упало на голову вести здесь не собираюсь.

Еще раз доведу до вашего сведения, что человек сам проводит границы в своих наблюдениях, называя и наделяя понятое кодом/словом. Поэтому сильное, слабое, кислое или в пятнышко взаимодействие есть результат от прикладывания меры, т.е. ваше: "просто оценили люди энергию".
"человек отличается от свиньи, в частности, тем, что иногда смотрит на звезды" (с) Амбарцумян

Оффлайн Aquarius

  • *****
  • Сообщений: 7 194
  • Благодарностей: 297
  • Тот самый "Мюнхгаузен"... Aquarius и Александр.
    • Сообщения от Aquarius
Re: Что такое информация
« Ответ #64 : 29 Окт 2008 [08:48:49] »
Мне очевидно, что это чей-то замысел, гениально воплощённый в порыве вдохновения и желания познать себя, мир, вселенную.
Уважаемый, Aquarius, мне кажется, что мы уже поняли друг друга и повторяться нет больше смысла. Разница позиция мне ясна:
1. я на стороне того, что сознание определяет/обнаруживает информацию, благодаря различению "вещей"
2. вы - информация определила сознание, поэтому ваше объяснение Мира всегда будет исходить из позиции существования чужого замысла, который не в силах разгадать кто-либо.


Можно сколько угодно разлагать материю, проникая в утончённые области её, но всегда будет предел, за которым лежит Божественная воля.



про учителей.  да, у нас разные учителя, мои мне говорили: смотри в корень, а не на следствие, зная как ты знаешь - ты знаешь и то, что это перед тобой.

Вот главное наше с вами отличие. В разности мировоззрений. Вы ищете корень в материальном мире.
"Человек посеявший - не тот же самый, который жнёт, но и не другой."

Кто-то сказал: человек рожден в углублении волны и ничего не знает о широком океане, расстилающемся впереди и позади его.

"Spiritus dominat forma!"

Оффлайн astroeyer

  • *****
  • Сообщений: 1 192
  • Благодарностей: 14
    • Сообщения от astroeyer
Re: Что такое информация
« Ответ #65 : 29 Окт 2008 [10:30:01] »
Вот главное наше с вами отличие.  Вы ищете корень в материальном мире.
Опять за рыбу деньги... Видимо я поспешил с выводами.
Специально для вас: восприятие, его режимы, объем собранного Мира предопределяет, через интепретацию по шаблону научения, то нечто, что вы то трактуете, как материальность, то, как духовное. Я же стою на позициях объединяющие и материальное и духовное. Они у меня вне противоречия(противопоставления), в отличии от вашего. И на этом закончим - с проведением границ и созданием проекций целого то на материю, то на информацию, то на Дух...
"человек отличается от свиньи, в частности, тем, что иногда смотрит на звезды" (с) Амбарцумян

Оффлайн -Igor-

  • ***
  • Сообщений: 187
  • Благодарностей: 0
    • Сообщения от -Igor-
Re: Что такое информация
« Ответ #66 : 29 Окт 2008 [11:43:38] »
astroeyer, читаю с удовольствием ваши посты.

Оппонентам: что же такое информация? Кто сможет дать определение?

Parmionу: Очень интересно услышать от вас пример энтропии, т.е. чего-то противоположного информации. Вопрос возник из вашей попытки дать определение на первой странице этой ветки.

Parmion

  • Гость
Re: Что такое информация
« Ответ #67 : 29 Окт 2008 [17:03:39] »
Igor, Вы невнимательны. Полная энтропия, тотальное отсутствие информации - это сингулярность. Посты г-на Astroeyer также читаю с удовольствием, люблю юмористические произведения. Хорошее определение информации и формула, связывающая оную с энтропией, были даны Клодом Шенноном в 1948 году. Мне написать или сами сможете в Вику слазить?
-
Когда в постах на научную тему пишут про Божественную волю - аплодирую от всей души. Развесистую клюкву про "интерпретацию по шаблону научения" тоже приветствую. Прекрасный показатель того, что с нашей системой образования всё очень не так. Еще лет 20 такого прогресса - и самолёты с ракетами перестанут летать. Слишком много ресурсов будет уходить на диссертации, "объединяющие материальное и духовное". Типа "Божественная сила есть произведение Божественной массы на Божественное ускорение". Тьфу ты, гадость какая :)

Оффлайн chapolino

  • **
  • Сообщений: 98
  • Благодарностей: 0
  • подписи не будет!
    • Сообщения от chapolino
    • лучше про инопланетян почитайте :)
Re: Что такое информация
« Ответ #68 : 29 Окт 2008 [17:28:43] »
Цитата: Parmion
Типа "Божественная сила есть произведение Божественной массы на Божественное ускорение". Тьфу ты, гадость какая :)
Но ведь это же правда!!!
Как вы собираетесь отмахиваться от Истины?  За счет "правильных диссертаций" ?

Ну дак диссертации пишутся не для этого, не для поиска Истины, а для получения типа звания "настоящего ученого".... + для получения теплого местечка возле научной кормушки...
И не более того :(
« Последнее редактирование: 29 Окт 2008 [17:31:01] от chapolino »
в поисках Истины

Оффлайн Aquarius

  • *****
  • Сообщений: 7 194
  • Благодарностей: 297
  • Тот самый "Мюнхгаузен"... Aquarius и Александр.
    • Сообщения от Aquarius
Re: Что такое информация
« Ответ #69 : 29 Окт 2008 [18:26:58] »

-
Когда в постах на научную тему пишут про Божественную волю - аплодирую от всей души. Развесистую клюкву про "интерпретацию по шаблону научения" тоже приветствую. Прекрасный показатель того, что с нашей системой образования всё очень не так. Еще лет 20 такого прогресса - и самолёты с ракетами перестанут летать. Слишком много ресурсов будет уходить на диссертации, "объединяющие материальное и духовное". Типа "Божественная сила есть произведение Божественной массы на Божественное ускорение". Тьфу ты, гадость какая :)

Не волнуйтесь 8), приверженцев науки, как было, так и будет всегда больше. Устои науки никто колебать здесь не собирается, да и не к чему это. Но, вот хулить не стоит не при каких случаях.
"Человек посеявший - не тот же самый, который жнёт, но и не другой."

Кто-то сказал: человек рожден в углублении волны и ничего не знает о широком океане, расстилающемся впереди и позади его.

"Spiritus dominat forma!"

Оффлайн Aquarius

  • *****
  • Сообщений: 7 194
  • Благодарностей: 297
  • Тот самый "Мюнхгаузен"... Aquarius и Александр.
    • Сообщения от Aquarius
Re: Что такое информация
« Ответ #70 : 29 Окт 2008 [18:40:03] »
Вот главное наше с вами отличие.  Вы ищете корень в материальном мире.

... Я же стою на позициях объединяющие и материальное и духовное. Они у меня вне противоречия(противопоставления), в отличии от вашего.


Где это Вы усмотрели эти противопоставления у меня? ???
"Человек посеявший - не тот же самый, который жнёт, но и не другой."

Кто-то сказал: человек рожден в углублении волны и ничего не знает о широком океане, расстилающемся впереди и позади его.

"Spiritus dominat forma!"

Оффлайн -Igor-

  • ***
  • Сообщений: 187
  • Благодарностей: 0
    • Сообщения от -Igor-
Re: Что такое информация
« Ответ #71 : 29 Окт 2008 [19:58:22] »
Я согласен с тем толкованием информации, которое дано в википедии http://ru.wikipedia.org/wiki/%D0%98%D0%BD%D1%84%D0%BE%D1%80%D0%BC%D0%B0%D1%86%D0%B8%D1%8F.
Шенона же, насколько я понимаю, волновали только способы передачи и сохранения информации.

Parmion

  • Гость
Re: Что такое информация
« Ответ #72 : 29 Окт 2008 [21:41:56] »
Что бы Шеннона ни интересовало, определение информации у него есть, и очень корректное. Его нельзя назвать исчерпывающим или абсолютным, но оно хотя бы научно. Статья в вике разочаровала - снова ни одной формулы, а только пустопорожняя софофильская болтовня. Думал там будет что-то приличнее, надо править :D
-
Истина (с большой буквы) - это то, что нельзя подвергнуть сомнению. А про это еще старик Декарт писал - не сомневаться мы можем только в существовании собственного сомнения :)

Оффлайн -Igor-

  • ***
  • Сообщений: 187
  • Благодарностей: 0
    • Сообщения от -Igor-
Re: Что такое информация
« Ответ #73 : 29 Окт 2008 [21:59:37] »
Вы приведите это определение здесь. И подчеркните, что для вас является ключевым в этом определении. Или перепишите, как вас больше устраивает.

PS.

Про истину мне очень понравилось.

PPS.

Порой кажется, что несогласие возникает не из-за смыслов, которые мы пытаемся донести друг до друга а из-за формы в которую мы их облачаем.

Вот здесь, в этой ветке, есть две антагонистических формы Бог и информация. Хочется понять антагонистичен ли смысл скрытый за этими формами.

Оффлайн Aquarius

  • *****
  • Сообщений: 7 194
  • Благодарностей: 297
  • Тот самый "Мюнхгаузен"... Aquarius и Александр.
    • Сообщения от Aquarius
Re: Что такое информация
« Ответ #74 : 29 Окт 2008 [22:28:49] »

-
Истина (с большой буквы) - это то, что нельзя подвергнуть сомнению. А про это еще старик Декарт писал - не сомневаться мы можем только в существовании собственного сомнения :)

Из этих двух утверждений у Вас выходит, что Истина - это сомнение :).

Вообще-то, Parmion, Истина (с большой буквы) принципиально не познаваема. Не может часть вместить целое. Чтобы познать Истину, нужно стать ей, что значит потерю индивидуальности, своего "Я". Ибо Истина, это одновременно Всё и Ничто. Но нельзя быть всем и ничем, являясь чем-то.  ;)
« Последнее редактирование: 29 Окт 2008 [22:30:34] от Aquarius »
"Человек посеявший - не тот же самый, который жнёт, но и не другой."

Кто-то сказал: человек рожден в углублении волны и ничего не знает о широком океане, расстилающемся впереди и позади его.

"Spiritus dominat forma!"

Оффлайн astroeyer

  • *****
  • Сообщений: 1 192
  • Благодарностей: 14
    • Сообщения от astroeyer
Re: Что такое информация
« Ответ #75 : 30 Окт 2008 [06:44:46] »
Посты г-на Astroeyer также читаю с удовольствием, люблю юмористические произведения. Развесистую клюкву про "интерпретацию по шаблону научения" тоже приветствую.
Чтобы вам не было скучно, так сказать, для поддержание тонуса веселия:
Интерпретация: http://voluntary.ru/dictionary/568/word/%CE%C1%DA%DF%D1%CD%C5%CD%C8%C5
Шаблон: http://ru.wikipedia.org/wiki/%D0%A8%D0%B0%D0%B1%D0%BB%D0%BE%D0%BD
Обучение: http://voluntary.ru/dictionary/662/word/%CE%C1%D3%D7%C5%CD%C8%C5/
Все, что вы знаете об этом мире, получено вами благодаря способности воспринимать, на которую наложены:
шаблоны восприятия, импринтированные в вас учителями(родители, школа, вуз,..) которые позволяют вам иметь представление о Мире только через те методы интерпретации, которыми вы располагаете/усвоили.
Фиксация режима восприятия обусловлена и поддерживается синтаксисом(совокупностью знаков/кодов языка и связанных с ними образов-шаблонов). Любая попытка выйти за пределы синтаксиса приводит к разрушению старой интерпретации, от чего в сознании рождается реакция, как правило, отторжения в формах: негодования/возмущения, неудержимого смеха/веселия,  страха... и как следствие - игнорирование/вытеснение.

Жду ваших смайликов.
« Последнее редактирование: 30 Окт 2008 [06:56:32] от astroeyer »
"человек отличается от свиньи, в частности, тем, что иногда смотрит на звезды" (с) Амбарцумян

Оффлайн astroeyer

  • *****
  • Сообщений: 1 192
  • Благодарностей: 14
    • Сообщения от astroeyer
Re: Что такое информация
« Ответ #76 : 30 Окт 2008 [06:52:08] »
Где это Вы усмотрели эти противопоставления у меня? ???
Читаем: "разлагать материю, проникая в утончённые области её, но всегда будет предел, за которым лежит Божественная воля", ну, а я у вас махровый материалист, разлагающий такую "материю", как сознание, от чего вы опасаетесть потерять, я так думаю, "Божественную волю", порожденную сознаннием.
« Последнее редактирование: 30 Окт 2008 [07:42:57] от astroeyer »
"человек отличается от свиньи, в частности, тем, что иногда смотрит на звезды" (с) Амбарцумян

Parmion

  • Гость
Re: Что такое информация
« Ответ #77 : 30 Окт 2008 [07:49:39] »
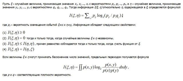
1) По поводу того, что сомнение есть истина - это не я, это Рене Декарт. 2) Если эта самая истина не познаваема, тогда мы ведем дискуссию ни о чём. 3) Г-н Astroeyer, как всегда большое спасибо за ликбез. Я всегда говорил, что философия - это искусство навороченно, туманно и псевдонаучно говорить о самых очевидных на свете вещах. То есть искусство развешивания лапши на уши, говоря проще :) 4) Наконец к формуле:



И кого здесь что не устраивает? :)
« Последнее редактирование: 30 Окт 2008 [07:51:26] от Parmion »

Оффлайн astroeyer

  • *****
  • Сообщений: 1 192
  • Благодарностей: 14
    • Сообщения от astroeyer
Re: Что такое информация
« Ответ #78 : 30 Окт 2008 [09:00:50] »
философия - это искусство навороченно, туманно и псевдонаучно говорить о самых очевидных на свете вещах.
Ну, вот теперь вы меня стали веселить, путая психологию с философией. Ну, да простительно, ведь, для человека диссоциированного от реальности и видящий мир через абстракции формул(ЧАСТНЫЙ СЛУЧАЙ СИНТАКСИСА).

Теперь по существу, покажите в примерах вашей реальности, использование этой формулы, где область решения должна быть в повседневном.

З.Ы. для самообразования: "О СМЫСЛЕ БЕССМЫСЛЕННОГО", http://psylib.org.ua/books/ivina01/txt06.htm
"человек отличается от свиньи, в частности, тем, что иногда смотрит на звезды" (с) Амбарцумян

Parmion

  • Гость
Re: Что такое информация
« Ответ #79 : 30 Окт 2008 [09:27:29] »
Ну, да простительно, ведь, для человека диссоциированного от реальности и видящий мир через абстракции формул(ЧАСТНЫЙ СЛУЧАЙ СИНТАКСИСА).
1) Внимательно прочтите своё предложение и разберитесь с пунктуацией и падежами. Нельзя настолько безобразно владеть родным языком (разве только русский Вам не родной, в таком случае извините). 2) Психология, философия, социология, политология и прочие новомодные болтологии, количество которых последнее время превышает всякие разумные пределы, для меня науками не являются, так что уж простите, могу и перепутать. 3) И снова о Вашем русском языке. Формулу нельзя "решить", её можно раскрыть или преобразовать. А "решить" можно, к примеру, задачу или уравнение.